English
मराठी
Maharashtra Water Conservation Corporation
Chhatrapati Sambhajinagar. Government of Maharashtra
Home
About department
Brief History
Committees Constituted
Type of Works
Mahamandal Adhiniyam
Annual Report
Annual Account
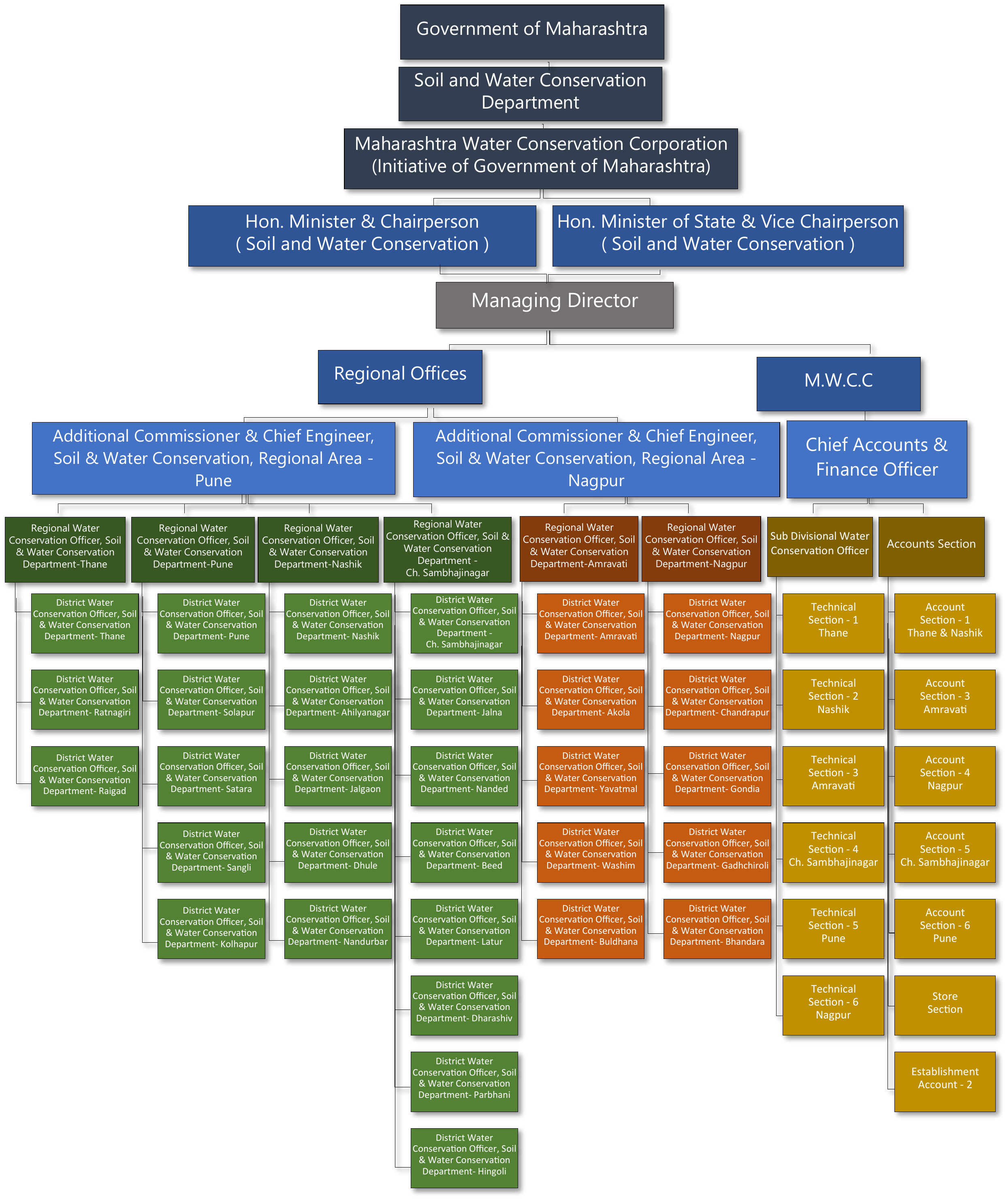
Organisation
Regional structure
Dashboard
Dashboard
Schemes
Gallery
Images
Events
Success Stories
For Citizens
Knowledge Center
Citizen Charter
Evaluation of MWCC
Maharashtra right to public service act 2015 notified services
Online RTI
Aaple Sarkar / Grievance Redressal Portal
RTI
Right To Information
Right to Services
Right to Services
Contact Us
0240-2361244
mwccabd@yahoo.co.in
Chhatrapati Sambhajinagar, Maharashtra
Organisation Chart
Home
Organisation Chart
Confirmation
Do you want to proceed to the external site?